登录 申请入会
2025.02.12
新疆生产建设兵团党委统战部副部长,新疆生产建设兵团工商联党组书记、常务副主席刘军国一行莅临总商会座谈交流
bv伟德中文网祝您新春快乐!
尊敬的各级领导、各会员企业单位、广大在京闽籍乡贤、企业家,各界同仁、朋友们:
值此元宵佳节,bv伟德中文网党委书记陈春玖,会长施锦珊,执行会长郑武、张志雄,监事长林英钊,常务副会长兼秘书长廖鸿程携秘书处全体工作人员向一直以来关心和支持总商会发展的各级领导、全体会员及朋友们表示衷心的感谢,并致以诚挚的问候,祝愿大家元宵节快乐、团圆美满、幸福安康!
bv伟德中文网
2025年2月12日
秘书处周工作计划(5.17-5.23)
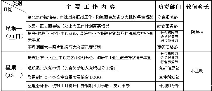
秘书处周工作计划(5月24日—5月30日)
秘书处周工作计划(5月31日—6月6日)
秘书处周工作计划(6月7日—6月13日)